This is version 1 of the GJH Sound Mask. Newer versions exist. This is provided for archival purposes only.
Materials
Because component availability varies, we're going to describe functional attributes as well as providing links.
- Softball mask:
-
Something like the "Game Time" mask at the right. The sound system adds weight to the front and the battery weight to the back, so a chin rest and an overhead strap are a good idea. We're going to cut this up because it projects too far in front, so the exact details don't matter much. We haven't found masks we like for less than $40-$45. Original manufacturer of these seems to be Markwort, but they're sold under several names.
-
Amazon
- Eye covers
-
Vending machine capsules - ~1.1 inch
- Amazon
- Sand these for opacity. Need only one capsule per jawa, but there are male and female sides, and a homogenous pairing looks better than hetero.
- $15 for 200 (bulk price obviously)
- LEDs for eyes
-
10mm diffused yellow LEDs
- Adafruit
- You want ones that are more amber in color than yellow
- $10 for 25, two per jawa
- Current limiting resistor
-
150 ohm, 1/4 watt. You *might* need a different size with a different LED, but given the 5v operating voltage and the forward voltage and recommended current for the LED above, 150 ohm is the best choice.
- Available anywhere, $8 for 250 in bulk
- Two per jawa
- Cooling fans
-
Amazon
- Need a 5volt fan. We've tended to user "blower" style (rather than axial)
- I'd love to find something that runs quieter, but for now this is the best we've found.
- $9 for 5 fans, need two per jawa
- On/Off switch
-
You have a lot of options here, but we like this microswitch
- Relatively speaking, it's expensive at $2, but it has a great feel and can be surface mounted.
- One per Jawa
- Evan Designs
- Update: Discovered these available cheaply (in bulk) without wires. Consider using if you are doing a large build and want to use different wire. Amazon
- USB battery, bag and cable
-
To power the mask, we like the Anker PowerCore 5000
- It packs a lot of punch and doesn't have sharp edges.
- Also, it comes with a mesh bag and a USB charging cable. We'll use the former as a battery holder attached to the back strap of the mask, and the latter we'll cut up to deliver power to the fans and electronics. You can use any battery you want, but if you don't use this one, you'll have to source alternatives for the bag and power cable. Neither are too hard.
- Currently $18.
- (NOTE: Because many of our Jawas had batteries from our
prior build, we did not include a battery in this next generation
build to keep the price down. If you buy one it'll kick the
price up a bit. Use the one you have, or buy this or a different one.
Buy two so you have a spare.)
- Amazon
- Speaker Grille
-
We'll be buying a speaker below, and it needs something to protect it when you pack up your mask in your kit.
- 3 Inch Speaker Grill Cover Metal Mesh Round Speaker Grill
- Amazon
- $10 for 4, one per jawa
- Adafruit Audio FX Mini Sound Board
-
This is the core of the soundsystem. It has a usb interface to load WAV/OGG sound files and can have 8 different triggers (we'll use only 3 or 4).
- Adafruit
- They have a 16Mb version with more storage, but 2Mb is enough for our Jawa sounds. They also have a version with a built-in 2 watt amplifier, but I wasn't able to find a speaker that that amp could drive with sufficient volume, so we're going with the no-amp version and adding an external amplifier.
- Load this board with the .WAV files in the JawaSounds.zip file. You can also find this file in the Files tab. To do this, attach the Sound Board to a computer with a micro-usb cable. The computer should mount the Board like a USB drive. Overwrite the files you find there with the ones in the ZIP file. If the sound board doesn't mount, try a different cable. Many microUSB cables designed for charging don't have signal wires.
- $15, one per jawa
- Amplifier
-
Mini 5V Digital Amplifier with Potentiometer
- Amazon
- Lots of versions of this based on the PAM8403, roughly 3 Watt amplifier
- Need something that works on 5V and pairs nicely with whatever speaker you've got. I like the physical volume control (as opposed to digital, which is what the internal amp on the amp-enabled Adafruit board has).
- Remote control (to control the soundboard from a control glove)
-
4-channel 433MHz RF Wireless Transmitter and Receiver
- Amazon
- You can get these on amazon, but they'll come cheaper if you can wait to get them from Aliexpress.com.
- Make sure you get the "learning" kind. I.E. the ones you have to pair (like you do your garage door opener). (As opposed to the simple version from Adafruit where all the receivers are on one channel, so if anyone presses a button all receivers in the area respond. If you had a lot of jawas at a troop everyone would "Utinni" at the same time. While funny, this might get really annoying.) If you don't see the "learning" keyword in the product description, look for the learning button. In this pic, it's the white thing on the bottom side of the receiver (on the right above). Suppliers of these seem to come and go with some frequency. In searching for them I tend to search for "433mhz receiver" and then look at the images for what looks right. Note that you'll find a lot of products with the transmitter built into a garage-door-opener, or the receiver setup to drive relays. The raw versions shown above is what we're using here.
- $88 for 20 pairs, but as low as $2/per on Aliexpress
- Need one pair per jawa
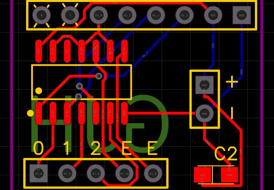
- Custom control board.
-
This is kind of the secret sauce, except that it's not really a secret.
- In operation, the receiver above raises a pin to 5V when a button is pressed on the transmitter. However, the sound board gets triggered when a trigger pin is connected to ground. So, we need something to convert from the "active high" signal to the "active low" trigger. Adafruit has a tutorial on how to do this with an inverter on a breadboard (HERE), but that's a lot of soldering for a build.
- Instead, we've designed a custom board that can be fabricated and sent to us via on-demand manufacturing. The design is here: https://oshwlab.com/eisenhauer/remote3-updated
For the GJH build we sourced these boards, assembled, from jlcpcb.com. You can order small quantities and have them populated with parts as shown in this build guide pretty cheaply, as little as $20 for 5 boards (remember, build with friends!). However, the boards are made overseas, so shipping is either fast and expensive or slow and cheaper. You can make that tradeoff depending upon your circumstance. You may find a closer source for custom PCBs, and if you do, we'd love to hear about it. However, if you choose to use JLCPCB, the exact Gerber, BOM and PickAndPlace files that we used for our order are available in the Files tab.
- The receiver unit from above is directly mounted to this as a daughter board, we'll get power from the mask USB and deliver our trigger signals to the sound board.
- Shipping is one of the bigger costs for this simple custom board, but at 100 boards they're roughly $2 each, need one per jawa.
- Speaker
-
300 Hz 4W 95 dba 4 Ohm
- Jameco Part no.: 99996
- Jameco
- We experimented with a lot of speakers before finding a pairing we liked. This speaker was nice and loud when paired with the 3W amplifier above without being too big.
- 2.6" square and 0.9" deep.
- $4, one per jawa
- 1 pair of JST (or other power) connectors
-
These aren't strictly speaking necessary, but they do make things a little easier, particularly for bulk builds in that you can attach the fans to the mask while the rest of the electronics are being built.
- Amazon
- $8 for 30, one per jawa
- Buttons/switches for the control glove
-
You want momentary contact switches that have a good feel and hopefully holes to help tack them in place on a glove.
- We've settled on these, sourced from Electronics123.com
- Electronics123
- The button itself is rubber, with long 12 inch leads.
- $1.20/each, need 4 per control glove
- Battery holder and battery for control glove
-
The 433Mhz transmitter above will run just fine on 3V, so our power of choice is a CR2032 coin-cell battery which are pretty ubiquitous.
- These are available lots of places, but not so many that we liked. You don't really need a switch for this application, and having leads is handier than PC-mount. We ended up getting them where we got our on-off switches, Evan Designs.
- Evan Designs
- $1, one per jawa
- Eye/speaker mount panel
-
We're going to be slicing up the softball mask above so that it doesn't jut out so far and we'll attach a plastic panel upon which we will mount the jawa eyes and the speaker for the sound system. Because we needed to produce a bunch of these for the build, we've produced them out of corrugated plastic using a CNC router. They have holes for zipties, and LEDs, as well as half-cuts for bending and for mounting the eye covers.
- We'll post gcode and dimensions for this part, as well as PDF templates. If you're doing a large build and need a bunch of these, it's worth fabbing with a CNC, glowforge or something similar, but not too hard to produce by hand otherwise.
- "Crown" to extend the mask upward to hide the forehead.
-
Image at right, also constructed from corrugated plastic.
- The softball mask both has a large opening for the eyes and doesn't necessarily cover the forehead. This "crown" is zip-tied to the mask to provide additional coverage.
- A PDF template can be found here or in the Files tab
- Note that this template identifies 4 mounting holes to create in the crown and two lines where the corrugated plastic should be cut half-way through so that it bends at those points.
- You can use corrugated plastic of another color and paint or cover with tape. You may be able to use a recycled yard sign, or acquire plastic from Michaels or other craft store in 2'x3' sheets. Alternatively, available in bulk from Amazon:
Amazon
In addition to the more notable components described above, construction of the mask requires:
- Hi-tack black tape to secure various things
- Gaffers tape in general has a cloth-like non-reflective surface, which is good for our jawa mask, but it is also designed to be removed without residue, so it may not stick well. High-tack versions don't have that problem.
-
In our build we used Polyken 510/BLK225 510 Premium Grade Gaffers Tape: 2 inch x 75 ft.
-
However, gaffers tape has a reputation for not lasting very long, so we are also experimenting with book binders tape, which is quite a bit more expensive, but might last forever?: Gafferpower
- Black zip ties
- Shrink-wrap tubing, various sizes
- Soldering gear, solder, etc.
- Hookup Wire (there may be enough long leads cut from items above to provide all that is needed).
- Scissors, clippers, wire cutters, etc.
- Hot glue and a glue gun
- Compression glove upon which to mount the control electronics
- Anything that comes up when you google "compression glove" would probably work. The idea is that you sew the buttons to the fingers or palm, then tack the battery and transmitter to the back of the hand.
- Or consider getting two, sewing the buttons on one and pulling the 2nd over it to protect the wires and transmitter.
- Wear a looser glove over the top to conceal everything.
- See-thru black fabric, small amounts of elastic and velcro
Jawa Labs & Jawa Pleatherworks Customer Service
Repurposing Your Droids Since 2017.